上海蒲公英教育
首页
机构介绍
精品课程
精品课程
集训课程
UNLOCK课程
师资力量
资讯活动
学校相册
教学环境
优秀学员
课堂随拍
能量补给
学员好评
联系方式
上海蒲公英教育
17317810013
扫码拨号
每个孩子都是一颗待飞的种子
首页
机构介绍
精品课程
精品课程
集训课程
UNLOCK课程
师资力量
资讯活动
学校相册
教学环境
优秀学员
课堂随拍
能量补给
学员好评
联系方式
电话咨询
手机扫码拨号
微信咨询
微信咨询
173****0013
微信咨询
手机扫码加微信
立即预约
当前位置:
首页
精品课程
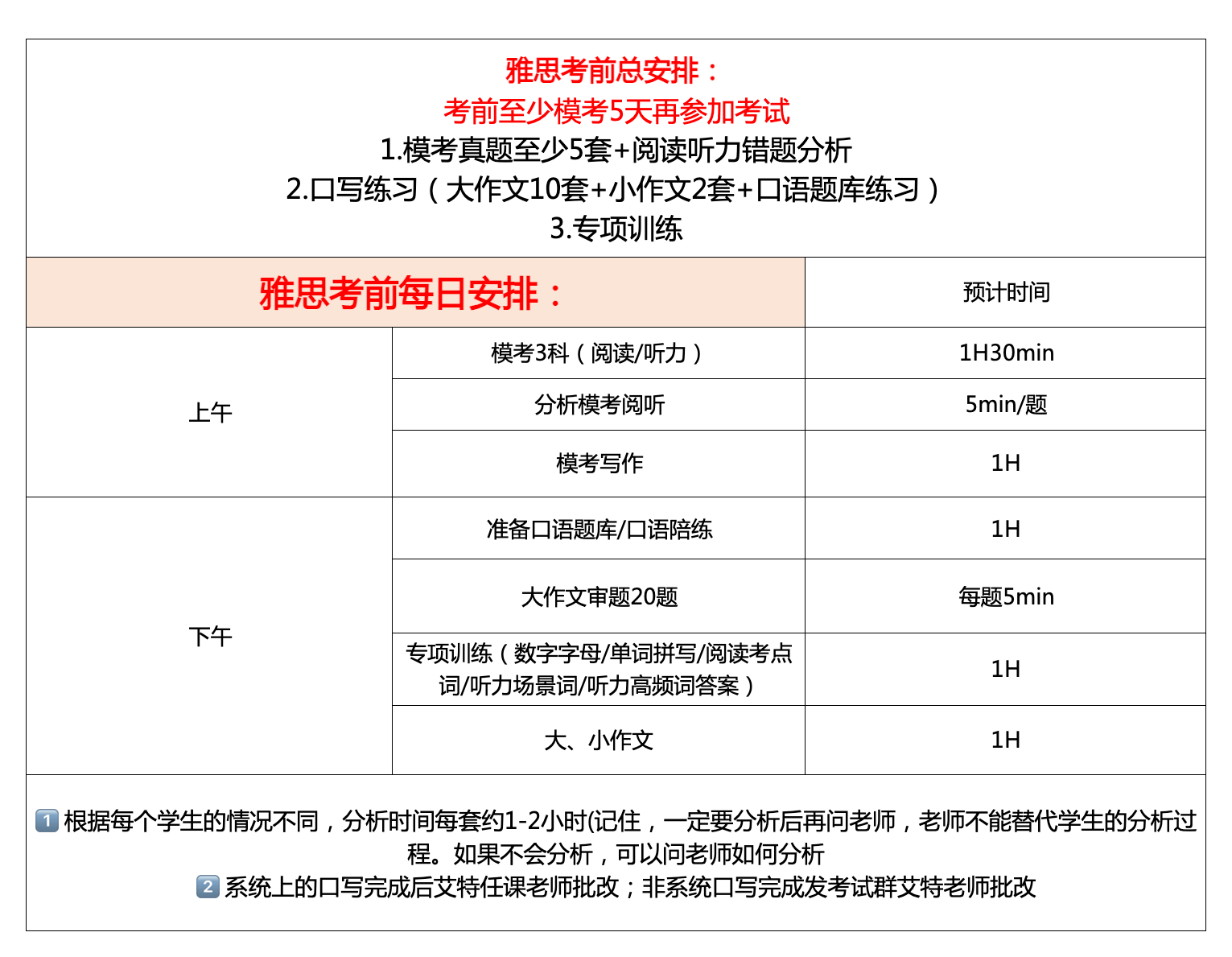
雅思寒假课程
雅思寒假课程
班型:
任意时段
班制:
小班
优惠价:
电话询价
立即预约
课程详情
上课地点
1
徐汇校区
徐汇区零陵路899号飞洲国际大厦20楼
17317810013
知名老师
更多
顾 老师
A-level 化学老师
顾老师
IG,Alevel,AP,IB
崔老师
A-Level物理,IG物理
热门资讯
更多
上海蒲公英教育:小班制雅思托福培训
机构资讯
2025-09-29
出分惨案!新托福写作集体暴跌2分+:你真的懂新托福写作如何算分吗?
2026-04-15
2026年SAT考试全攻略,先别盲目学SAT,做好规划,后备考!附上海蒲公英郭博士SAT词汇鸡精pdf资料,减少单词痛苦~
2026-04-15