改革期托福口语密钥:2026年3月新托福口语机经预测重磅发布!
2026-02-27
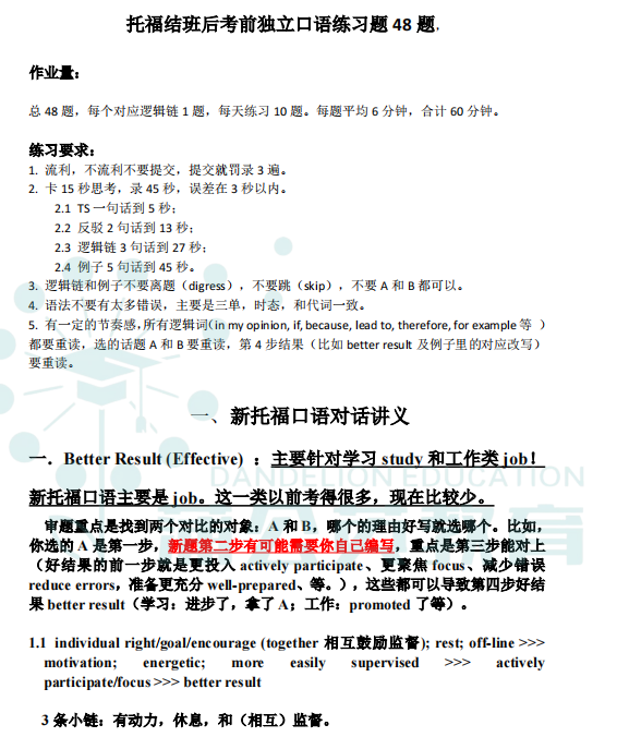
2026年托福改革的大幕已然拉开,熟悉托福考试规律的考生都清楚,改革初期题库重复率显著高于以往,托福真题机经的重要性不言而喻,而3月新托福口语机经预测,正是解锁这场考试的核心密钥。
上海蒲公英教育依托多年的托福教研积淀,精准把握改革后的考试趋势,将深度教研成果融入3月新托福口语机经预测中:

👆+文末Lydia老师领取3月新托福口语机经预测👆
精准教研,机经预测直击命题核心
这份预测并非简单的题目罗列,而是结合了托福口语“有效性”“效率”等核心考察维度,都在3月新托福口语机经预测中得到了针对性覆盖。
从答题时长把控到逻辑链设计,从词汇选择到句式搭配,每一处细节都贴合改革后的实战要求,帮助学员精准锁定备考重点,告别盲目刷题。
迭代教学,双管齐下提升应试效率
托福改革的浪潮中,唯有与时俱进,才能占据新托福备考主动。蒲公英教育始终坚持持续迭代教学内容与方法,将3月新托福口语机经预测的核心考点,无缝融入日常教学体系。
3月新托福口语机经预测



托福改革不可怕,找对方法、用对资源,就能轻松破局。如想获取完整的3月新托福口语机经预测,解锁更多针对性的托福口语备考技巧,了解蒲公英托福改革定制课程详情,欢迎扫码添加老师,开启你的高效之路!
新托福备考资料
添加老师免费领
【3月新托福口语机经预测】
🔻

*改革期托福口语密钥:2026年3月新托福口语机经预测重磅发布!